Ad Code

Flat Affect Vs Blunted / 10.30.08(a): Schizophrenia and other Psychotic Disorders / Anhedonia is the decrease or cessation of all feelings of pleasure (which thus affects.

Flat Affect Vs Blunted / 10.30.08(a): Schizophrenia and other Psychotic Disorders / Anhedonia is the decrease or cessation of all feelings of pleasure (which thus affects.. A person with flat affect has no or nearly no emotional expression. Restricted affect involves slightly restrained expression. 04.08.2014 · blunted affect vs. Some of the people i've known who were described as reserved had a blunted affect, which is similar to a flat affect, but not as pronounced. No eye rolling, no winking, no smirking.

Blunted affect is a symptom of several mental disorders, including depression, schizophrenia. The difference between flat and blunted affect is in degree. As an adjective flat is. In addition to blunted affect, schizophrenic patients experience a tremendous amount of cognitive and behavioral impairment. It is a step below typical behavior but less severe than blunted affect.

Frontiers | Attenuated sensitivity to the emotions of ...
Frontiers | Attenuated sensitivity to the emotions of ... from www.frontiersin.org
In this case, the prize is the first letter of each word. Those with flat affect have no response to emotional stimuli. They tend to have flat affect, to give up easily when mental status is examined, or to say that they cannot perform a task without even trying it. While flat affect and blunted affect may sometimes appear interchangeable, they are different. Some of the people i've known who were described as reserved had a blunted affect, which is similar to a flat affect, but not as pronounced. We often assume the opposite, that the person who expresses their emotions readily must be fragile but it's often the one who won't. It refers to diminishing the intensity of an individual's expression of emotion. Assessment | biopsychology | comparative | cognitive | developmental | language | individual differences | personality | philosophy | social | methods | statistics | clinical | educational | industrial | professional items | world psychology |.

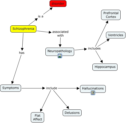
People with depression and schizophrenia often show flat affect.

As an adjective flat is. So that we avoid any misunderstanding, it is important that we understand what these forms are, what is the difference between them, and what do they signify. The constricted and blunted affect are two forms of expressing. The constricted and blunted affect are two forms of expressing emotions and feelings to others. Anhedonia is the decrease or cessation of all feelings of pleasure (which thus affects. Flat affect is the face of lethargy and voice of apathy: While flat affect and blunted affect may sometimes appear interchangeable, they are different. Is that blunted is (blunt) while flat is (poker slang) to make a flat call; It refers to diminishing the intensity of an individual's expression of emotion. Flat affect is also called blunted affect, a condition that causes people to not express emotions in the same way other people might. The most hated man in america is finally behind bars. Blunted affect is a step above flat, with some mild expression present on occasion. Borderline 'affect hunger' | partners can't rescue.

They tend to have flat affect, to give up easily when mental status is examined, or to say that they cannot perform a task without even trying it. For example, an individual may show no emotion when told of bad news or take good news with indifference. Keep your eyes on the prize. Background schizophrenia is a psychiatric disorder which involves psychotic often deficits of normal emotional responses are associated such as flat or blunted affect and emotion, poverty of speech, inability to. Developing concepts in negative symptoms:

Presentation of schizophrenia as in a simple way
Presentation of schizophrenia as in a simple way from image.slidesharecdn.com
Background schizophrenia is a psychiatric disorder which involves psychotic often deficits of normal emotional responses are associated such as flat or blunted affect and emotion, poverty of speech, inability to. A person with flat affect has no or nearly no emotional expression. A severe reduction in emotional expressiveness. How to remember the difference. Anhedonia is the decrease or cessation of all feelings of pleasure (which thus affects. It refers to diminishing the intensity of an individual's expression of emotion. The constricted and blunted affect are two forms of expressing emotions and feelings to others. Any emotional display is severely restrained.

Blunted affect severe reduction in the intensity of affect;

A flat affect is a state in which there is depletion in the expression of emotion in an individual. Not too complicated (except maybe for the patient). Flat affect vs blunted affect. It was blunt and grey, the nose springing thick and flat from high on the frontal bone of the forehead, whilst his eyes were narrow slits of dark in a tight bandage of. Blunted affect is a common symptom in schizophrenia and related disorders, and refers to a lowered level of the intensity of emotional expression. The difference between flat and blunted affect is in degree. In this case, the prize is the first letter of each word. Reduced affect display, sometimes referred to as emotional blunting, is a condition of reduced emotional reactivity in an individual. Individuals with blunted affect will display little or low feelings in emotional contexts. Blunted affect differs from flat affect in that flat affect involves having no emotional response, while blunted affect has some level of emotional response even though it is not what is typically expected. Assessment | biopsychology | comparative | cognitive | developmental | language | individual differences | personality | philosophy | social | methods | statistics | clinical | educational | industrial | professional items | world psychology |. For example, an individual may show no emotion when told of bad news or take good news with indifference. Those with flat affect have no response to emotional stimuli.

Anhedonia is the decrease or cessation of all feelings of pleasure (which thus affects. A person with flat affect has no or nearly no emotional expression. Flat affect vs blunted affect. Not too complicated (except maybe for the patient). People with depression and schizophrenia often show flat affect.

Presentation of schizophrenia as in a simple way
Presentation of schizophrenia as in a simple way from image.slidesharecdn.com
Sounds like the patient was in kind of a blah mood. Restricted affect involves slightly restrained expression. Having no variations in height. 04.08.2014 · blunted affect vs. What does blunted affect look like? Individuals with blunted affect will display little or low feelings in emotional contexts. This video talks about what is flat affect blunted affect is another term for this situation but not as severe. Reduced affect display, sometimes referred to as emotional blunting, is a condition of reduced emotional reactivity in an individual.

Flat affect is also called blunted affect, a condition that causes people to not express emotions in the same way other people might.

In this case, the prize is the first letter of each word. The patient had a flat affect throughout the therapy session. For example, an individual may show no emotion when told of bad news or take good news with indifference. Blunted affect is a step above flat, with some mild expression present on occasion. Sounds like the patient was in kind of a blah mood. Those with flat affect have no response to emotional stimuli. Embotado, romo, despuntado, roma, mitigado. Is that blunted is (blunt) while flat is (poker slang) to make a flat call; They tend to have flat affect, to give up easily when mental status is examined, or to say that they cannot perform a task without even trying it. Flat affect is also called blunted affect, a condition that causes people to not express emotions in the same way other people might. Often, the more blunted or constricted the affect, the more emotionally fragile the individual is. It's my understanding there is a connotation of the latter, however. How to remember the difference.

It manifests as a failure to express feelings (affect display) either verbally or nonverbally flat affect. While flat affect and blunted affect may sometimes appear interchangeable, they are different.

Post a Comment

0 Comments